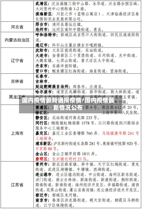
国内疫情最新通报疫情/国内疫情最新情况公布
截至6月10日24时新型冠状病毒肺炎疫情最新情况
累计报告确诊病例91359例。现有疑似病例10例 。累计追踪到密切接触者1035600人 ,尚在医学观察的密切接触者11028人。无症状感染者情况:新增无症状感染者25例,其中境外输入24例,本土1例(在浙江)。当日转为确诊病例4例 ,均为境外输入 。当日解除医学观察13例,均为境外输入。尚在医学观察的无症状感染者379例,其中境外输入358例。

截至6月7日24时 ,新型冠状病毒肺炎疫情最新情况如下:新增确诊病例:31个省(自治区、直辖市)和新疆生产建设兵团报告新增确诊病例4例,均为境外输入病例,其中四川3例,上海1例 。新增死亡病例:无新增死亡病例。新增疑似病例:新增疑似病例1例 ,为境外输入病例(在上海)。

当日转为确诊病例9例(境外输入3例)。当日解除医学观察9例(均为境外输入) 。尚在医学观察的无症状感染者392例(境外输入359例)。港澳台地区疫情 累计收到港澳台地区通报确诊病例28787例。香港特别行政区12330例(出院12029例,死亡213例) 。澳门特别行政区77例(出院66例)。

截至10月17日24时,全国新型冠状病毒肺炎疫情最新情况如下:新增确诊病例:全国31个省(自治区 、直辖市)和新疆生产建设兵团报告新增确诊病例24例。境外输入病例22例(上海6例 ,云南6例,山东5例,广东2例 ,四川2例,陕西1例),其中1例由无症状感染者转为确诊病例(四川) 。
截至1月6日24时 ,新型冠状病毒肺炎疫情最新情况如下:新增确诊病例:全国31个省(自治区、直辖市)和新疆生产建设兵团报告新增确诊病例63例。境外输入病例11例,分布为上海5例、河北2例 、广东2例、陕西2例。本土病例52例,其中河北51例、辽宁1例 。新增死亡与疑似病例:无新增死亡病例。无新增疑似病例。
截至12月12日24时 ,江苏省新型冠状病毒肺炎疫情最新情况如下:新增本土确诊病例:4例 南京市报告2例(其中1例为无症状感染者转为确诊病例)苏州市报告2例 所有新增本土确诊病例均在定点医院隔离治疗 。
刚刚北京通报最新疫情!6月14日核酸检测阳性59份
〖壹〗 、月14日北京核酸检测阳性59份,其中地坛医院已在院病例27份,新增确诊病例21份,有待诊断的阳性检测11份。具体情况如下:整体检测情况:6月14日 ,按照“应检尽检、愿检尽检”原则,北京全市核酸检测机构共检测76499人,结果阳性59份。
〖贰〗、截至6月19日24时 ,北京市累计报告本地确诊病例625例,其中自6月11日新发地聚集性疫情发生以来累计报告本地病例205例,未超过200人确诊的单一时间节点数据 ,但需关注疫情动态变化。
〖叁〗、北京顺义区3月14日发现一例阳性检测者,系外区确诊病例密接人员,相关处置情况及行程轨迹如下:阳性人员发现与处置3月14日上午 ,顺义区接外区横转信息,一名周末临时到顺义居住的外区人员为外区新冠肺炎确诊病例的密切接触者 。
〖肆〗 、病例基本情况身份:海淀区定慧里小学东校区学生,居住在海淀区八里庄街道定慧西里14号楼。家庭情况:其母亲于3月14日在京外核酸检测结果为阳性。当前状态:已转入定点医院治疗 。在京主要活动轨迹3月10日放学后由大姨或姥姥接送 ,在定慧东里及定慧公园-怡乐园玩耍,与2名女孩一同活动。
〖伍〗、新发地这波疫情的范围主要是在北京市的部分地区,持续的时间有可能在一个月左右!此次疫情,或许会让不少国人担心 ,对于疫情的发展,李兰娟院士是这样说的:“我们现在警惕性都很高了,针对北京的情况 ,只要把所有的感染源都找到了,不要有遗漏就不会大暴发。 ”(下图:李兰娟院士) 北京新发地疫情最新情况和疫情应对措施 。
国家卫健委:4月1日起,将在每天疫情通报中公布无症状感染者情况丨权威发...
〖壹〗、月1日起国家卫健委将在每天疫情通报中公布无症状感染者的报告 、转规和管理情况。具体信息如下:公布背景与目的:国家卫生健康委疾控局局长常继乐表示,卫健委一直高度重视无症状感染者相关情况 ,坚持从严管理无症状感染者及其密切接触者。
〖贰〗、无症状感染者数量情况根据国家卫健委官方网站发布的《关于新型冠状病毒无症状感染者的防控工作答问》,截至3月30日24时,我国接受医学观察的无症状感染者为1541例 ,其中境外输入205例 。从4月1日起,国家卫健委将在每天疫情通报中公布无症状感染者的报告、转归和管理情况。
〖叁〗 、从4月1日起在疫情通报中公布无症状感染者报告、转归和管理情况,及时回应社会关切。

成都最新疫情通报↓钟南山最新提醒!
钟南山在首届中国卫生健康科技创新发展大会上 ,对当前疫情、新冠病毒与冬季流感共同感染 、疫苗研发等问题作出最新研判 。发现流感与新冠共同感染病例 随着冬季来临,流感进入暴发期,钟南山指出,未来会出现同时患有流感和新冠的患者。近来收到的反馈情况中 ,已经有4例同时患有流感和新冠的病例。
歧视暴力增加:随着疫情的扩散,针对亚洲人面孔的歧视和暴力事件增加,谭德赛再三强调 ,偏见比病毒本身更危险。人类命运共同体:病毒是无差别攻击,提醒我们全球化的时代,共赢才是王道 ,以邻为壑必然害人害己 。
月3日0—24时,31个省(自治区、直辖市)和新疆生产建设兵团报告新增确诊病例104例,其中本土病例87例;浙江桐乡乌镇景区停止游客进入;钟南山、张文宏于11月3日发声 ,均提到加强针接种。 以下是详细情况:疫情最新情况 总体数据:11月3日0—24时,31个省(自治区 、直辖市)和新疆生产建设兵团报告新增确诊病例104例。
没什么特殊情况,不要去武汉 。钟南山提醒公众的同时 ,却选取了逆行。夫人既生气又心疼:能不能让他多睡一会儿?但她非常了解丈夫,知道劝也劝不住,因为丈夫太在乎自己的病人了。看到疫情防控难度增加,他变得容易落泪、伤感 。
今日热点总结如下:国内疫情形势向好国家卫健委通报 ,武汉新增确诊病例降至个位数,我国本轮疫情流行高峰已过去。钟南山院士表示,若各国重视防控 ,疫情有望在6月结束,但需全球协作应对。涉疫法律与安全举措 比较高检明确,利用疫情实施诈骗且数额特别巨大的 ,比较高可判处无期徒刑 。
图:苏炳添在奥运百米决赛中冲刺吴亦凡被刑拘7月31日晚,北京市朝阳公安分局通报,加拿大籍艺人吴亦凡因涉嫌强奸罪被依法刑事拘留。央视网评论指出 ,此案应促使部分狂热粉丝清醒,法律面前无特权。