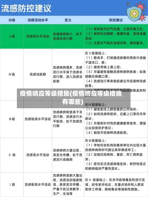
疫情响应等级措施(疫情响应等级措施有哪些)
疫情三级预警是什么意思
疫情三级预警是指一定区域内出现聚集性疫情,有出现社区传播的风险 ,需要由省级统筹组织协调应对 。以下是关于疫情三级预警的详细解释:疫情状况:在疫情三级预警状态下,一定区域内已经出现了聚集性疫情。这意味着有多个病例在相对较小的地理范围内聚集出现,且这些病例之间存在流行病学关联。传播风险:此时 ,疫情有进一步扩散至社区的风险 。

疫情三级预警并非一个标准的术语,但通常可以理解为与三级应急响应相关联的疫情防控准备状态。

疫情三级预警是指一定区域内出现聚集性疫情,有出现社区传播的风险 ,需要由省级统筹组织协调应对。以下是关于疫情三级预警的详细解释:疫情状况:在三级预警状态下,区域内已经出现了聚集性疫情 。这意味着疫情已经在一定范围内传播,并有可能进一步扩大。传播风险:存在社区传播的风险。

疫情三级预警是指一定区域内出现聚集性疫情,有出现社区传播的风险 ,需要由省级统筹组织协调应对。以下是关于疫情三级预警的几点详细说明:疫情形势:在疫情三级预警状态下,区域内已经出现了聚集性疫情,这意味着病例之间存在一定的关联性 ,且疫情有进一步扩散的风险 。
疫情三级预警是指一定区域内出现聚集性疫情,有出现社区传播的风险,需要由省级统筹组织协调应对。以下是关于疫情三级预警的详细解释:疫情状况:在三级预警状态下 ,区域内已经出现了聚集性疫情。这意味着疫情不再是零星散发,而是在某些局部地区或特定人群中出现了较为集中的病例 。

什么是“I级应急响应”?政府部门将采取哪些措施?
〖壹〗 、“I级应急响应”是指突发公共卫生事件的比较高响应级别。当疫情防控形势严峻,且满足如重大疫情扩散、新传染病流行等特定条件时 ,会启动该级别响应。政府部门在启动“I级应急响应 ”后将采取以下措施:疫情监测与控制:省级应急处理指挥部在中央统一指挥下,协调各部门和地方政府进行疫情监测和控制 。
〖贰〗、Ⅲ级:根据需要于应急响应启动后18小时内,派出工作组或专家组赴一线 ,协助指导地方开展洪水防御工作。Ⅱ级:根据需要于应急响应启动后1两小时内,派出部领导或总师带队的工作组赴一线,协助指导地方开展洪水防御工作,同时派出专家组加强技术指导。
〖叁〗 、一级应急响应(I级):当出现特别严重的洪水灾害情况 ,如气象部门发布暴雨红色预警信号,主要河流的水位超过历史比较高水位且仍在持续上涨,大面积的堤坝出现严重险情有决堤的危险等 ,启动一级应急响应 。
〖肆〗、江苏省:据《江苏省突发公共卫生事件应急预案》,为加强新型冠状病毒感染的肺炎疫情防控工作,有效防止疫情扩散和蔓延 ,保障人民群众的身体健康和生命安全,省人民政府决定,自2020年1月24日24时起 ,启动突发公共卫生事件一级响应,实行最严格的科学防控措施。终止日期由省人民政府另行公告。
〖伍〗、I级响应是比较高级别的应急响应,意味着事件影响和危害程度极高 ,需要动用全社会力量应对 。在不同领域,“I级响应”的含义有共同点也有差异。理解了它的核心是“比较高级别”后,我们来看看它在不同场景下的具体所指。 应急管理领域这是“I级响应 ”最为人熟知的含义。
公共卫生响应分几级
〖壹〗 、公共卫生三级响应是指在发生较大突发公共卫生事件时,由地级以上市人民政府决定启动的应急响应级别 。启动三级响应意味着以下几点:疫情防控取得一定成效:这通常表明疫情已经得到了初步的控制 ,但仍然存在一定的风险,需要继续采取必要的防控措施。
〖贰〗、公共卫生响应分为四级,分别是Ⅰ级、Ⅱ级、Ⅲ级 、Ⅳ级 ,这四个等级依据突发公共卫生事件的影响范围、危害程度来划分,具体内容如下:Ⅰ级:在发生特别重大突发公共卫生事件时启动,如全国范围内蔓延的重大疫情 ,需要省级行政区根据国务院的统一决策和部署,组织协调应急处置工作。
〖叁〗、突发公共卫生事件应急响应级别按性质 、危害程度、涉及范围分为四级,具体如下:Ⅰ级响应(特别重大):启动条件为全国或跨省份范围的严重公共卫生威胁 ,如肺鼠疫/肺炭疽扩散、新传染病传入并有扩散趋势等 。由国务院决定启动,省级政府在国家指挥部统一领导下组织处置。
〖肆〗 、公共卫生响应制度根据突发公共卫生事件的规模与威胁程度,细分为四级。具体包括:第一级响应:针对范围广、影响大、危害严重的事件 。采取最严格的防控措施 ,旨在确保疫情不进一步扩散,并努力将对社会经济活动的影响最小化。第二级响应:适用于较大范围 、中度危害的事件。
〖伍〗、公共卫生应急响应等级划分为四个等级,分别是一级响应(Ⅰ级)、二级响应(Ⅱ级) 、三级响应(Ⅲ级)和四级响应(Ⅳ级) 。一级响应(Ⅰ级):定义:针对特别重大突发公共卫生事件,如传染病爆发、重大疫情等。启动主体:由国务院或国家卫生健康委牵头启动应急机制。
〖陆〗、公共卫生应急响应通常分为四个等级 ,包括一级、二级 、三级和四级,其中二级响应属于较高的应急响应级别 。
突发三级响应是指什么
〖壹〗、突发三级响应是针对重大突发事件的中级应急机制,涵盖生产安全、公共卫生 、学校疫情等场景。
〖贰〗、公共卫生三级响应是指在发生较大突发公共卫生事件时 ,由地级以上市人民政府决定启动的应急响应级别。启动三级响应意味着以下几点:疫情防控取得一定成效:这通常表明疫情已经得到了初步的控制,但仍然存在一定的风险,需要继续采取必要的防控措施。
〖叁〗、三级响应级别是指较重级别的应急响应 。具体来说:紧急程度:三级响应对应的突发事件紧急程度为较重。标示颜色:在应急响应等级中 ,三级响应通常用黄色标示。
〖肆〗 、三级响应级别是指较重级别的应急响应 。具体来说:紧急程度与发展态势:三级响应针对的是突发事件发生后的较重紧急程度和发展态势。可能造成的危害:这类事件可能造成的危害程度被评估为较重。
疫情一级二级三级区别
〖壹〗、疫情一级、二级 、三级的区别主要体现在疫情的严重程度、防控措施和响应层级上:一级: 疫情严重程度:出现严重的社区爆发流行,疫情防控和医疗救治能力严重不足 。 防控措施:需要外部支援来加强疫情防控和医疗救治。 响应层级:对应“特别重大”或“重大疫情”,由比较高级别的决策机构进行统一领导和指挥。
〖贰〗、疫情一级 、二级、三级的主要区别如下:一级: 疫情状况:一定区域内出现严重的社区爆发流行 。 防控能力:疫情防控和医疗救治能力严重不足 ,需要外部支援。 响应级别:对应“特别重大”或“重大疫情 ”。二级: 启动机构:启动省突发公共卫生事件应急指挥中心,负责重大突发公共卫生事件应急处置的统一领导和指挥 。
〖叁〗、总结:疫情一级、二级 、三级的主要区别在于疫情形势的严重程度、响应级别的高低以及决策层次的差异。随着响应等级的降低,虽然疫情的形势有所缓解 ,但疫情防控的松懈依然不可取,因为疫情传播的不确定性及风险性依然不小。
〖肆〗、疫情一级 、二级、三级响应的主要区别如下:一级响应:疫情形势:一定区域内出现严重的社区爆发流行,疫情防控和医疗救治能力严重不足,需要外部支援。决策层次:对应“特别重大”或“重大疫情” ,需要国家层面的高度重视和统一指挥 。紧急程度:比较高级别,表明疫情形势极为严峻,需要立即采取强有力的防控措施。
〖伍〗、三级响应则是指一定区域内出现聚集性疫情 ,存在社区传播的风险。这时,需要由省级层面进行统筹组织协调应对 。相较于前两级,三级响应表明疫情的严重程度有所降低 ,但仍需保持警惕,采取必要的防控措施。响应级别的调整不仅反映了疫情的严重程度变化,也体现了决策层次和紧急程度的显著变化。
〖陆〗 、疫情一二三四级响应 根据突发公共卫生事件性质、危害程度、涉及范围 ,突发公共卫生事件划分为特别重大(Ⅰ级)一级 、重大(Ⅱ级)二级、较大(Ⅲ级)三级和一般(Ⅳ级)四级 。一级响应:一级响应属于比较高级别的响应。
疫情防控三级响应具体措施
疫情三级应急响应措施是针对疫情较为轻微的情况采取的,主要内容如下:信息监测与宣传:继续监测和发布疫情信息,做好针对性的宣传工作 ,让公众及时了解疫情动态和防控要点。集会活动管理:根据疫情风险等级适当限制集会和活动,减少人员聚集带来的传播风险 。
严格落实疫情防控主体责任 展会举办单位和场所单位:应严格执行卫生健康和疾控部门的专业防控要求,制定疫情防控工作方案和应急预案,建立工作机制 ,指定责任人,专人负责疫情防控,协调防疫、安全等工作 ,明确责任分工。
防疫三级响应通常包括以下措施:加强疫情监测和报告,对疫情高发区域进行封锁管理,限制人员流动 ,推迟复工复学时间,加强公共场所的消毒和清洁,宣传普及防疫知识等。此外 ,政府还会呼吁广大市民加强自我防护,尽量减少外出,避免聚集活动 ,以降低疫情传播风险 。
郑东新区通过多层级会议部署 、细化管控措施、强化责任落实等方式,对疫情防控工作进行全面升级加力。具体措施如下:紧急会议部署,传达上级精神层级响应:郑州市委常委扩大会议后,郑东新区党工委、管委会迅速召开疫情防控视频调度会议 ,随后疫情指挥部召开调度会议,形成“市级-新区-指挥部 ”三级快速响应机制。
行动措施:进入三级响应状态后,相关部门会根据实际情况采取一系列措施 ,如加强疫情监测、提高医疗救治能力 、加强人员流动管理等,以有效控制疫情扩散,保障公众健康和安全。综上所述 ,疫情防控三级响应是一种针对特定疫情或灾害情境下的应急响应机制,旨在通过一系列措施有效控制疫情扩散,保障公众健康和安全 。
在疫情三级响应下 ,相关部门和单位将启动相应的应急预案。这包括加强疫情监测、防控措施的执行,以及医疗资源的调配等。同时,也会加强公众的健康教育和宣传 ,提高大家的防疫意识和自我保护能力 。人员培训与熟悉度 为了确保应急响应的有效性,本单位的人员必须对应急方案进行熟悉和培训。