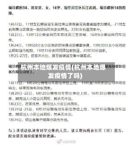
杭州本地爆发疫情(杭州本地爆发疫情了吗)
12月16日杭州有新增确诊病例吗?
〖壹〗 、月16日杭州有新增确诊病例 ,截至12时新增2例新冠肺炎确诊病例(轻型),具体情况如下:病例关系:新增的2例确诊病例为此前确诊病例盛某某的母亲和妻子 。隔离情况:均于12月7日下午纳入集中隔离。隔离期间多次核酸检测阴性,16日报告核酸检测结果阳性。累计病例:自12月7日以来,杭州累计报告新冠肺炎确诊病例24例。

〖贰〗、据12月15日0时至24时的报告 ,全国31个省(自治区、直辖市)及新疆生产建设兵团新增确诊病例总数为77例 。

〖叁〗、月15日0—24时,31个省(自治区 、直辖市)和新疆生产建设兵团报告新增确诊病例77例。
〖肆〗、截至2021年12月7日19:40,杭州萧山疫情最新情况如下:新增中风险地区杭州市萧山区北干街道龙湖春江天玺17幢被调整为中风险区域。杭州全域风险等级:1处中风险地区(萧山区上述区域) ,0处高风险地区,其余地区为低风险地区 。
1月26日杭州疫情和之前的有关联吗?
月26日杭州疫情与之前的疫情无关联。具体分析如下:病毒基因测序结果不同:病例甘某某的病毒基因测序结果为新冠病毒奥密克戎(Omicron)变异株BA.1进化分支,该分支与之前监测到的杭州境外输入和本地疫情的毒株基因组均不一致。
月26日杭州临安疫情防控办最新提醒内容如下:主动报告:近期有国内中高风险地区旅居人员 ,与阳性病例行程轨迹有交集人员,需第一时间主动向村(社区)、单位或入住宾馆报告,并积极配合落实相关健康管理措施 ,若瞒报 、迟报、谎报将依法追究相关责任 。
杭州市立即对病例相关场所开展终末消毒及核酸检测采样。截至1月26日15时30分,共采集环境样本197份,其中17份检出阳性。阳性样本可能来自病例活动轨迹中的高频接触区域(如居住场所、工作场所等) ,但具体分布位置未在公开信息中明确说明 。
杭州2022年1月26日开始的这波疫情在初期得到及时控制,后续能否回家过年需结合疫情发展及防控政策综合判断。疫情控制情况2022年1月26日前后,杭州拱墅区出现本土确诊病例,与境外输入关联。
022年1月26日 ,浙江省杭州市新增1例新冠肺炎确诊病例,系奥密克戎变异株感染,与此前疫情无关联 。截至2022年1月26日12时 ,全国共有高风险地区12个,中风险地区44个。
杭州本土确诊112例,疫情始于进口咖啡机机芯传播 杭州本轮新冠肺炎疫情自1月26日以来 ,已累计报告本土确诊病例112例,但疫情的传播源头和传播途径已经得到明确。据官方通报,疫情始于进口咖啡机的机芯 ,并通过人传人方式迅速扩散。
1月29日0-24时浙江新增本土确诊病例19例
022年1月29日0-24时,浙江省新增本土确诊病例19例,均为杭州市报告 ,具体信息如下:病例发现方式 18例为集中隔离点发现,表明疫情传播链已得到有效管控,隔离措施发挥了关键作用 。1例为管控区筛查发现,提示社区传播风险仍需持续关注。病例分布与传播特征 聚集性疫情:本次疫情呈现点状散发与局部聚集性特征 ,主要集中于滨江区。
月29日0—24时,31个省(自治区 、直辖市)和新疆生产建设兵团报告新增本土确诊病例54例,具体分布如下:北京20例:丰台区13例、大兴区4例、朝阳区2例 、西城区1例 。浙江19例:均在杭州市。黑龙江8例:均在牡丹江市。天津4例:河北区3例、津南区1例 。河南2例:安阳市1例、三门峡市1例。
月30日15时 ,杭州市召开新型冠状病毒肺炎疫情防控工作第四〖Fourteen〗 、次新闻发布会。图片 1月30日0-13时杭州市新增本土确诊病例5例 会上通报,本轮杭州疫情累计报告确诊病例64例,其中1月29日19例 ,1月30日0-13时报告5例 。

12月20日浙江新冠肺炎疫情情况一览
〖壹〗、月20日浙江新冠肺炎疫情情况需借鉴前一日(12月19日0-24时)数据,当日新增确诊病例12例,具体分布及累计情况如下:新增确诊病例分布本土病例:共10例 ,其中杭州市1例、绍兴市9例。境外输入病例:共2例,包括坦桑尼亚输入的无症状感染者转确诊1例、西班牙输入1例。密切接触者管理:所有新增病例的密切接触者均已实施集中隔离措施 。
〖贰〗 、月20日0—24时,31省区市新增本土确诊病例57例 ,其中陕西43例(西安市42例、咸阳市1例),浙江8例(均在绍兴市),广东6例(均在东莞市)。 具体分布及详情如下:陕西新增本土确诊43例分布地区:西安市42例、咸阳市1例。病例情况:含8例由无症状感染者转为确诊病例。
〖叁〗 、对新冠的切身体会病毒传播能力强:武汉在12月份之前虽有无症状病人报道,但熟悉的朋友中未听说中招 。截至12月20日 ,武汉的朋友中基本95%以上都中招了。浙江在12月20日左右全面爆发,10天左右80%的人阳了,大数据推算1月15号左右达峰 ,疫情抢跑,而武汉的达峰时间基本和推算吻合。
〖肆〗、月20日0时至24时,辽宁省新增1例本土新冠肺炎确诊病例(普通型)和1例本土无症状感染者 ,均来自大连市报告,无新增治愈出院病例 。